Mạch khuếch đại âm thanh? Những tác dụng có thể bạn chưa biết
Mạch khuếch đại âm thanh? Những tác dụng có thể bạn chưa biết
Amply là một thiết bị quan trọng trong dàn âm thanh gia đình của chúng ta nhưng có khi nào bạn đặt câu hỏi, tại sao có amply hay và amply chưa hay? điều này phụ thuộc vào thiết bị vô cùng quan trọng của amply là mạch công suất âm thanh. Vậy mạch công suất là gì? Nguyên lý hoạt động? tác dụng của chúng như thế nào? Hãy cùng Prosound Việt Nam tìm hiểu qua bài viết này nhé!

Khuếch đại âm thanh là gì?
Khuếch đại âm thanh còn được gọi là âm thanh điện, một loại khếch đại điện tử chỉ thực hiện được khi mà có âm thanh tín hiệu điện tử thấp để thu được tín hiệu có công suất cao hơn nhiều lần, đủ để vận hành những linh kiện, thiết bị khác, đặc biệt là có thể tái tạo âm thanh từ năng lượng sẵn có đó.
Thông thường các thiết bị khuếch đại âm thanh sẽ được đặt ở những vị trí thuận lợi để phát huy khả năng thu nhận nguồn tín hiệu tốt như cảm biến âm thanh trong các hộp nhạc cụ, microphone, đĩa CD, Cassette, đầu đọc tín hiệu băng từ, mạch tách sóng trong máy thu thanh/thu hình,...
Dải tần số âm thanh nằm trong phạm vi khoảng 20Hz - 20.000 Hz. Ngoài ra còn có một số loại khuếch đại âm thanh đặc biệt với băng tần mở rộng đến mức 44 kHz có khả năng khuếch đại loại tín hiệu stereo.
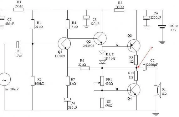
Nguyên lý hoạt động của mạch khuếch đại âm thanh
Nguyên lý hoạt động của mạch công suất:
- C1 : Dẫn tín hiệu vào.
- C6 : Tụ lọc nguồn chính, giá trị của C6 phụ thuộc vào dòng tải, nói cách khác phụ thuộc vào công suất hoạt động của mạch. Mạch có công suất càng lớn, ăn dòng càng lớn thì C6 phải có giá trị càng cao. Nếu không, sẽ gây hiện tượng “đập mạch” có nghĩa là điện áp trên C6 bị nhấp nhô và loa sẽ phát sinh tiếng ù_gọi là ù xoay chiều. Nếu điện áp nuôi mạch được cấp bởi biến áp 50Hz sẽ nghe tiếng ù, nếu cấp bằng biến áp xung tần số cao sẽ nghe tiếng rít.
- R5-C3 : Hợp thành mạch lọc RC ổn định nguồn cấp và chống tự kích cho tầng k/đ 2, 1. Tuy nhiên nếu mắc ở đây thì tác dụng của R5-C3 không cao. Muốn nâng cao tác dụng của nó bạn phải mắc mắt lọc này về phía cực (+) của C6.
- R3-C2 : Mạch lọc RC ổn định nguồn, chống tự kích cho k/đ 1 (k/đ cửa vào).
- R1-R2 : Định thiên, phân áp để ổn định phân cực tĩnh cho Q1, để Q1 ko gây méo tuyến tính khi k/d thì R1 phải được chỉnh để Q1 làm việc ở chế độ A (tương ứng Ube Q1 ~ 0.8V đối với BTJ gốc silic). Đồng thời R2 phải được chọn có giá trị bằng trở kháng ra của mạch đằng trước. Nếu tín hiệu vào là micro thì R2 có giá trị chính bằng trở kháng của micro.
- R4 : Tải Q1, định thiên cho Q2. Trong mạch này Q1 và Q2 được ghép trực tiếp để tăng hệ số k/đ dòng điện trước khi công suất (Q2 đóng vai trò tiền k/đ công suất). Mặt khác cũng để giảm méo biên độ và méo tần số khi tần số, biên độ của tín hiệu vào thay đổi.
- R7-C4 : Hợp thành mạch hồi tiếp âm dòng điện có tác dụng ổn định hệ số k/đ dòng điện cho Q1, giảm nhỏ hiện tượng méo biên độ. Khi đ/chỉnh giá trị của C4 sẽ thay đổi hệ số k/đ của Q1, nói cách khác đ/c C4 sẽ làm mạch kêu to_kêu nhỏ.

- Q1 : K/đại tín hiệu vào, được mắc theo kiểu E chung.
- Q2 : Đóng vai trò k/đ tiền công suất được mắc kiểu C chung. Tín hiệu ra ở chân E cấp cho 2 BJT công suất. Ở đây, thực chất ko có tín hiệu xoay chiều nào hết, chỉ có điện áp một chiều thay đổi (lên xuống) quanh mức tĩnh ban đầu. Tín hiệu ra ở chân E Q2 được dùng kích thích (thông qua thay đổi điện áp) cho Q3, Q4.
- Q3, Q3 : Cặp BJT công suất được mắc theo kiểu “đẩy kéo nối tiếp”. Hai BJT này thay nhau đóng/mở ở từng nửa chu kỳ của tín hiệu đặt vào. Lưu ý là Q3 dùng PNP, Q4 dùng NPN nhưng phải có thông số tương đương nhau. Kiểu mắc Q2, Q3, Q4 như trên gọi là “đẩy kéo nối tiếp tự đạo pha”
- R9, R10 : Điện trở cầu chì, bảo vệ Q3, Q4 khỏi bị chết khi có 1 trong 2 BJT bị chập.
- D1, D2 : Ổn định nhiệt, bảo vệ tránh cho Q3, Q4 bị nóng. Cơ chế bảo vệ tôi ko giải thích ở đây, các bạn tự xem lại lý thuyết mạch BJT cơ bản.
- PR1 : Điều chỉnh phân cực Q4, thông qua đó chỉnh cân bằng cho “điện áp trung điểm”
Các linh kiện sẽ hoạt động theo nguyên lý sau:
Chế độ tĩnh : Khi tín hiệu vào bằng 0.
- Mạch được thiết kế để Q1, Q2 hoạt động ở chế độ A. Q3, Q4 có thể ở chế độ A hoặc AB.
- PR1 được đ/chỉnh để Q3, Q4 có điện áp chân B bằng nhau, như vậy độ mở của Q3=Q4 và kết quả là điện áp tại điểm C bằng 1/2 điện áp nguồn cấp (theo sơ đồ mạch được cấp 15V thì điện áp điểm C là 7.V), điện áp tại điểm C gọi là “điện áp trung điểm“.
- Tụ C5 được nối vào điểm C. Điện áp ban đầu trên tụ chính bằng điện áp điểm C (7.5V)
Khi tín hiệu vào ở bán kỳ dương (+):
- Điện áp chân B Q1 tăng → Q1 mở thêm, dòng IcQ1 tăng → sụt áp trên R4 (UR4 = R4xIcQ1) tăng làm cho UcQ1 giảm. Độ giảm của UcQ1 tỷ lệ thuận với biên độ tín hiệu vào.
- Vì chân CQ1 nối trực tiếp chân BQ2 nên khi UcQ1 giảm thì UbQ2 giảm theo làm cho Q2 khóa bớt, như vậy dòng IcQ2 giảm xuống dẫn đến điện áp tại điểm A(UA) và điểm B(UB) đều giảm.
- Các bạn để ý : Q3 là PNP, Q4 là NPN do vậy khi UA giảm thì độ mở Q3 tăng (mở thêm), UB giảm thì độ mở Q4 giảm (khóa bớt).
- Vì Q3 mở thêm, Q4 khóa bớt làm cho điện áp tại điểm C tăng lên dẫn tới tụ C5 (ban đầu là 7.5V) nạp, dòng nạp cho C5 đi từ (+) nguồn 15V → CEQ3 → R9 → C5 → loa → mass. Dòng nạp qua loa là đi xuống. Điện áp trên tụ C5 lúc này lớn hơn 7.5V.
Khi tín hiệu vào ở bán kỳ âm (-)
- Điện áp chân B Q1 giảm → Q1 khóa bớt, dòng IcQ1 giảm → sụt áp trên R4 (UR4 = R4xIcQ1) giảm làm cho UcQ1 tăng. Độ tăng của UcQ1 tỷ lệ thuận với biên độ tín hiệu vào.
- Vì chân CQ1 nối trực tiếp chân BQ2 nên khi UcQ1 tăng thì UbQ2 tăng theo làm cho Q2 mở thêm, như vậy dòng IcQ2 tăng lên dẫn đến điện áp tại điểm A(UA) và điểm B(UB) đều tăng.
- Các bạn để ý : Q3 là PNP, Q4 là NPN do vậy khi UA tăng thì độ mở Q3 giảm (khóa bớt), UB tăng thì độ mở Q4 tăng (mở thêm).
- Vì Q3 khóa bớt, Q4 mở thêm làm cho điện áp tại điểm C giảm lên dẫn tới tụ C5 phóng, dòng phóng của C5 đi từ (+) tụ → R10 → CQ4 → mass → loa → (-)C5. Dòng phóng qua loa là đi lên.
Như vậy, với cả chu kỳ của tín hiệu vào ta thu được 2 dòng điện liên tục đi xuống/đi lên ở loa, đó chính là tín hiệu xoay chiều ra loa. Cường độ 2 dòng này tỷ lệ thuận với biên độ tín hiệu xoay chiều vào mạch.
Mạch khuếch đại âm thanh có tác dụng gì?
Mạch khuếch đại âm thanh được xem là thiết bị điện tử bao gồm cho một hệ thống nhận tín hiệu đầu vào từ các nguồn cứng bao gồm USB, điện thoại, đầu VCD, CD, DVD hay bất kỳ loại thiết bị lưu trữ dữ liệu âm thanh nào khác. Bộ phận này sẽ tận dụng tín hiệu đầu vào từ những nguồn đó, vận chuyển tín hiệu trong ampli công suất. Đây là thiết bị đóng vai trò vô cùng quan trọng, được xem như là cầu nối, nối tiếp khi đứng ở vị trí tiếp nhận đầu vào, hay việc chọn đầu vào như thế nào, tín hiệu ra sao trong ampli công suất.
Trước đây mạch khuếch đại âm thanh được sử dụng tách rời tùy theo từng chức năng, từng nhu cầu riêng của người sử dụng để lựa chọn phù hợp. Thế nhưng hiện nay với sự cải tiến của công nghệ thì chúng đã được tích hợp vào các thiết bị riêng biệt. Điều này mang lại sự thuận tiện và tiết kiệm chi phí cho người sử dụng một cách đáng kể nhưng với một điều kiện là chúng phải được làm đúng cách, đúng nguyên lý để tạo ra hiệu suất âm thanh chất lượng, còn nếu không sẽ không làm ra được thứ âm thanh chất như mong muốn.

Hiện nay đã có rất nhiều thế hệ thiết bị khuếch đại ra đời, mỗi loại được thiết kế, cấu tạo từ những chất liệu hiện đại khác nhau và cũng mang lại những tính năng công dụng khác nhau. Chính vì vậy mà người dùng có cơ hội được lựa chọn và sở hữu cho mình sản phẩm đáp ứng đúng nhu cầu của mình ở mức giá phù hợp nhất.
Những thiết bị khuếch đại âm thanh trên thị trường hiện nay thường được gọi là “Amply karaoke” dùng để nghe nhạc hay hát karaoke. Chúng còn được ứng dụng lắp đặt tại các hệ thống tái tạo âm thanh dùng cho những rạp hát, hay rạp hát gia đình, nhạc cụ khuếch đại âm thanh như guitar điện, bộ gõ điện.